欢迎访问海南省交通投资集团有限公司网站
公司公告

>>公司公告

您当前所在位置 : 首页 > 公司公告

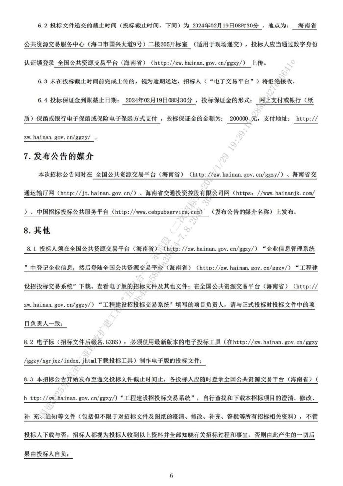
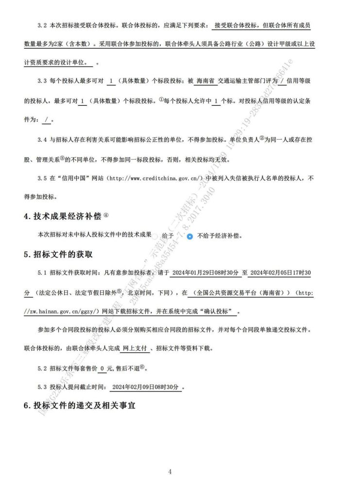
国道G225乐东至三亚段改扩建工程“五网合一”示范段(二次招标)SJ02标段勘察设计招标公告

发布时间:2024/1/29 21:20:35

公司概况 - 公司新闻 - 党建工作 - 企业文化- 人力资源 - 公司公告 - 联系我们 - 邮箱系统

海南省交通投资集团有限公司版权所有 琼ICP备12001111号

公司地址:海南省海口市国兴大道5号海南大厦农信楼6层 邮编:570203